
地大新聞網訊(通訊員 劉睿 李澤宇 李帥平 攝影 李帥平)5月24至26日,第七屆全國油氣地質大賽決賽在青島舉行,20多所高校400多名本科生、研究生參加總決賽。我校資源學院、海洋學院師生代表參加決賽。
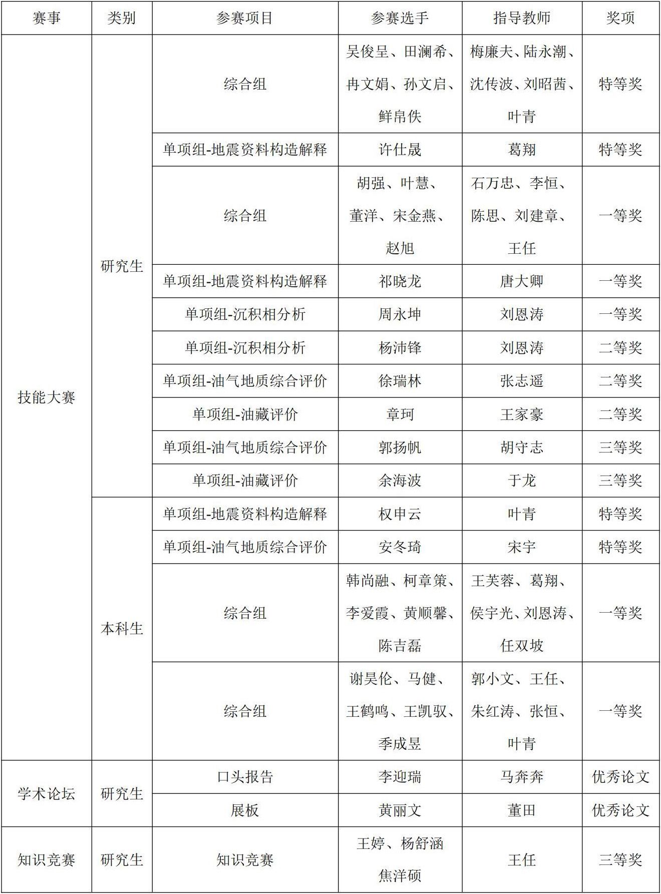
經過各參賽單位的激烈角逐,我校參賽選手表現出色,再次刷新我校在該項賽事上的最好成績,共計獲得:4項全國特等獎、5項全國一等獎、3項全國二等獎、2項全國三等獎,2篇研究生學術論壇優秀論文,梅廉夫、陸永潮、沈傳波、朱紅濤、石萬忠、李恒、郭小文、陳思、劉建章、王芙蓉、葛翔、侯宇光、王任、張恒、葉青、任雙坡、劉昭茜、宋宇、劉恩濤獲得優秀指導教師,學校獲評大賽優秀組織單位。

在本科生院、研究生院等單位的支持下,資源學院、海洋學院高度重視、精心籌備,成立“專家聯合備賽指導組”,確定“組織化推進、項目化輔導”的備賽思路,組織開展了“第十期研言講壇——第七屆全國油氣地質大賽競賽輔導會”“資源雙創訓練營——賽區選拔暨中期交流會”等會議活動,并成立大賽會務組,為分賽區工作提供組織保障。


據悉,第七屆全國油氣地質大賽由中國石油教育學會、中國石油學會地質專業委員會、中國地質學會石油地質專業委員會、中國地質學會地質教育研究分會、中國石油大學(北京)聯合主辦,中國石油大學(華東)、中國石化勝利油田分公司共同承辦。作為全國油氣地質領域人才培養的品牌賽事,大賽分為技能大賽、知識競賽、研究生學術論壇等環節,內容涵蓋沉積相分析、石油地質綜合評價、油氣藏評價等多個領域。大賽聚焦油氣勘探實踐中前沿科學問題的分析能力、解決油氣勘探開發實際難題的創新能力,已成為打造油氣地質領域拔尖創新人才、促進石油行業企業與石油院校產教融合、構建育人共同體的重要平臺。
(編輯 焦思勤 審稿 陳華文)